DISCONTINUED
29.09.2025
After two active years, all planned SPARTAN 30 units are now sold with all parts exhausted into builds. This is a result of the move away from through-hole technology to explore more state-of-the-art surface-mount components in new higher-end designs. Full support and design files are provided in the links below for servicing and repairing units outside of the warranty period:
- User instruction guide
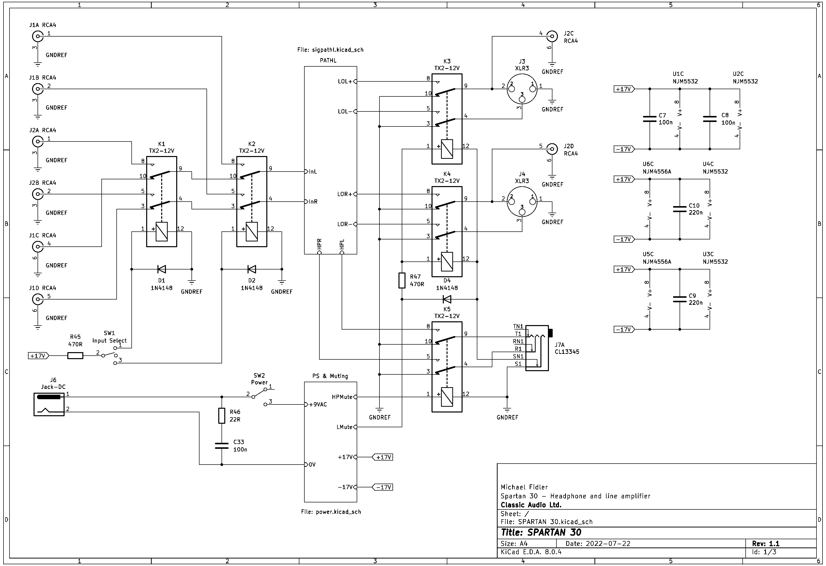
- Circuit schematic: main page
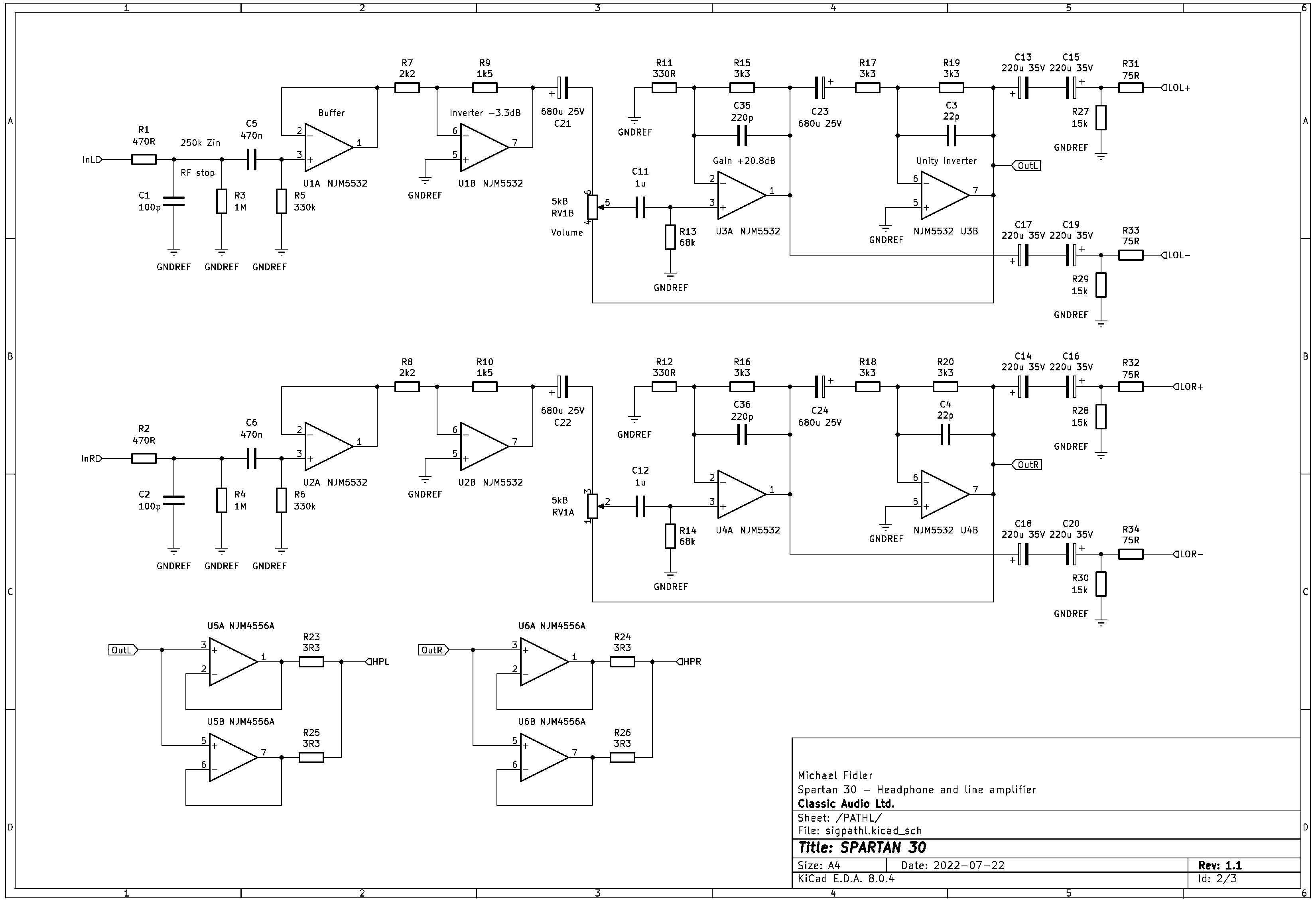
- Circuit schematic: amplifier signal path
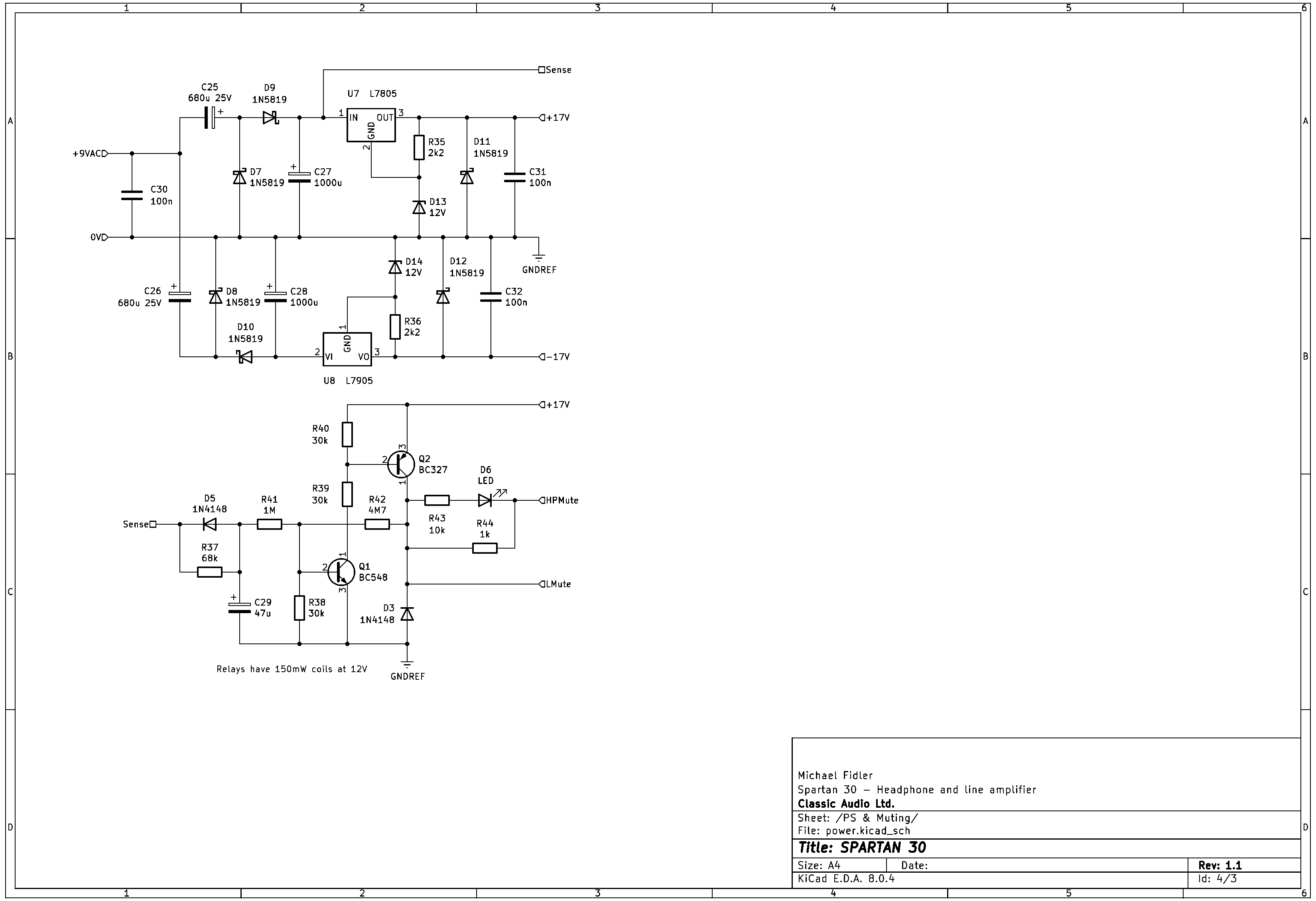
- Circuit schematic: power supply and relay timer
- PCB layout with component numbering
- Finalisation test procedure and notes
- Full KiCAD production files
The company plans to make a new headphone and line amplifier with an expanded feature set and uprated specification, but development may take a considerable amount of time.
Features
Priced at direct at £500/€600/$670, the SPARTAN 30 headphone and line preamplifier takes a new look at traditional potentiometer-based preamplifiers. It further increases practical performance through original circuit architecture, resulting in a compact device that can replace traditional integrated amplifiers when used with active speakers.
Front panel, showing controls
Three high-impedance RCA line inputs ensure minimal insertion loss with modern and vintage equipment alike, with electromechanical selection being performed via Panasonic relays right at the input connectors. A new active balanced volume control circuit with an inherently balanced output eliminates the need for extra circuitry on the line outputs for a shorter signal path with lower noise. Decreasing the value of the potentiometer from the more conventional 10kΩ to 5kΩ also reduced the noise power by a factor of two.
Rear panel, showing line connections
As the volume control is the most essential control in any sound system, a great deal of time was spent sourcing the potentiometer. During development, all the conventional devices tested in the design failed to meet the project’s channel tracking and lifespan requirements. After many hours of searching, a custom part, rated for 5 million cycles and initially intended for industrial applications, was then commissioned to ensure excellent stereo consistency for years to come.
Internal view, showing build quality
Professional quality NJM5532 op-amps, mounted in turned IC sockets, are used for the line input and volume control stages, leading to a dynamic range of over 128dB with less than 5ppm distortion at 0dB gain. Thanks to the ±17V internal supply rails, they can deliver over 21V RMS of undistorted output at the XLR connectors and tolerate 10.5V RMS maximum input, making overload with even the hottest source signals very unlikely.
The headphone output, designed to work best with the most critical high-impedance types, uses purpose-designed NJM4556 high-current opamps, found in some of the best Japanese equipment from the 1990s onwards. Unlike these products, separate ICs for each channel working in parallel pairs allow for over 700mW per channel to be delivered into a 150Ω load while halving the effective noise power of each amplifier section. In addition to this, their operation as unity gain buffers maintains maximum feedback to keep distortion below 10ppm at 500mW output, so excellent clarity is maintained even at the most ear-splitting levels.
Tilted view, showing dimensions
All of this is powered by a regulated split supply, using positive and negative power rails to keep non-linear amplifier power currents out of the reference ground where they might add distortion. As the power is delivered via an external linear transformer, its magnetic fields stay well outside of the compact enclosure. The linear operation also precludes any high-frequency switching noise from getting into the audio path via the RCA inputs and outputs.
Finally, a start up muting circuit operates three output relays to prevent any unpleasant thuds and bangs from getting through the system when powered on and off. When a jack is inserted into the headphone connector, the two line output relays automatically mute the line output, so there's no need to switch off active speakers when listening with headphones.
Specification
All of the design choices made during development help the SPARTAN 30 to realise very competitive performance for high-impedance headphones, especially from an all through-hole device. While there are many offerings made with surface-mount components that can match or exceed it in some parameters, this product was designed to give excellent overall performance through the use of more traditional components that will be available for a long time, making repair and longevity a certainty...
| Parameter | Measurement | |
|---|---|---|
| Gain control range | 17.5dB to -86dB (RCA), 23.5dB to -80dB (XLR) | |
| Channel balance | ±0.3dB (-20dB to maximum gain) | |
| Frequency response (0dB gain) | 15Hz to 40kHz, ±0.1dB | |
| Output noise, 20Hz to 22kHz, 100Ω line source | -108.5dBV (0dB gain), -113.5dBV (-10dB gain) | |
| THD, line output (6dB gain) | <0.0005% at 21V RMS output, 20Hz to 22kHz | |
| THD, headphone output (6dB gain) | <0.001% at 500mW into 150Ω, 20Hz to 22kHz | |
| Maximum line input level | 10.5V RMS, 15Hz to 40kHz | |
| Maximum line output level | 21V RMS (XLR), 10.5V RMS (RCA) | |
| Maximum headphone output power | 700mW into 150Ω, <0.0016% THD at 5kHz | |
| Line input impedance | 220kΩ | |
| Line output impedance | 75Ω (RCA), 150Ω (XLR) | |
| Minimum line load impedance | 1kΩ (RCA), 2kΩ (XLR) | |
| Headphone output impedance | 2Ω, damping factor of 75 into rated 150Ω | |
| Power supply | Split linear ±17V | |
| Power consumption | 6W at full output, 0.2W powered off | |
| Dimensions (W*H*D) | 172*62*132mm |
Firstly, a wide gain control range with a higher than usual upper limit of 17.5dB was chosen to boost even the weakest line levels of less than 150mV from older consumer equipment to maximum level for most power amplifiers (1V at the RCA outputs) and active speakers (2V via XLR). The precise potentiometer which effects this gain, hand-selected for every unit to meet the spec, ensures that channel balance doesn't wander by more than 0.3dB at the most commonly used settings of -20dB to maximum gain, and a further 0.5dB between -20dB and -30dbB as it approaches minimum gain.
Frequency response stays flat to 0.1dB well outside of the audio band, so no response droop at either end of the spectrum can colour the sound. At unity gain, noise stays below 4µV on the RCA and headphones outputs, yielding a dynamic range of 114dB against a standard 2V DAC input. Thanks to the active volume control design, this falls below 2.4µV at -10dB gain, so noise can't crowd the signal at lower gain, eventually reaching 1.6µV at the minimum setting.
Hand-selected volume control potentiometer
Along with double-digit line output voltages, permitting the sensitivity of power amplifiers and active speakers to be reduced to their miminum adjustable level and therefore mitigating their effective input noise or potential interference relative to the signal level, the headphone output also delivers over 10V RMS into loads from 150Ω upwards. While the S30 is optimised for use with high-impedance types, peaks of up to 800mW are possible into 32Ω loads for 10 milliseconds before thermal limiting kicks in and curtails the continuous power to 160mW, producing deceptively potent volume levels with typical music sources.
Distortion stays comfortably below 0.001% at normal listening levels, not exceeding this throughout the audio band when driving half a watt into a 150Ω load or 300mW into a 300Ω load. An output resistance of 2Ω protects the headphone section from momentary short circuits when a headphone jack is inserted and the line outputs auto-mute, realising a damping factor of 75 at 150Ω, which increases with headphone impedance (for instance 150 at 300Ω). A line output impedance of 75Ω keeps insertion loss well under 0.7dB, even when driving heavy balanced loads as low as 2kΩ.
Reviews
One of the first prototype units was sent to Ashley Cox to be reviewed at Audio Appraisal. Despite it not being quite as versatile as a few competitors, he summarised the unique and unconventional, yet old school design with a positive review for its intended application...
Michael designed the Spartan 30 primarily as a headphone amp and a line stage to facilitate using active studio monitors for home audio. This isn’t as silly as it sounds. Active monitors pair amplification with a loudspeaker, usually with some form of electronic crossover or tuning via digital signal processing (DSP).
The Spartan 30 isn’t perfect. It’s a tad pricey (though by no means unreasonably so) as it is a low-volume handmade unit. There’s no remote control, no gain control independent of the master volume, no balanced input and no balanced headphone output. But it is wonderfully tactile in a way that most rivals aren’t, with its chunky switches analogue volume knob and chunky enclosure. And it provides plenty of clean headphone power with terrific load-driving ability for line amplifiers, providing they have adjustable gain.
Ashley Cox, Audio Appraisal