Classic Audio by Michael Fidler

SPARTAN 5 — Design Files & Analysis

Introduction

While the idea of building an complete phono preamplifier with a serious second-order subsonic filter around a single stage is not an entirely new one (see Tomlinson Holman’s “New Factors in Phonograph Preamplifier Design” paper from May 1976), the Spartan 5 is the first commercial implementation of this concept that I am aware of, particularly in relation to using a relatively simple RC-smoothed power supply. At a first glance, the concept certainly sounds like a rather dubious idea, to say the least.


Spartan 5 phono stage with top part of extrusion removed

The finalised design, August 2022

The design necessitates a rather high-impedance network of 220nF capacitors, required for a turnover of 25Hz into the mandatory 47kΩ input resistance for MM cartridges, which has to connect to a front-end implementing a gain of some 57dB (for a 1kHz gain of 40dB with the RIAA replay curve). This could easily promise an unworkable sensitivity to both amplifier input current noise and supply rail modulation, as well as a propensity towards electrostatic interference from neighbouring power supply circuitry. Then again, it could end up being perfectly acceptable for a simple and minimalistic product if the correct precautions are taken.


Initial testing

The renegade circuit was simulated all the way back in 2021, possibly for sheer catharsis after leaving a well-known defence company with a severe inability to get practical things done. Using an op-amp with suitably low input current noise (either the NJM4580 or NJM2068) it seemed to work rather well, albeit with a considerable amount of noise kicking up below 100Hz as the impedance of the input network increased: not particularly audible if you ask me, but more on that later. An entire stereo circuit could be built with just one 8-pin package, consuming less than 120mW on split 15V rails.


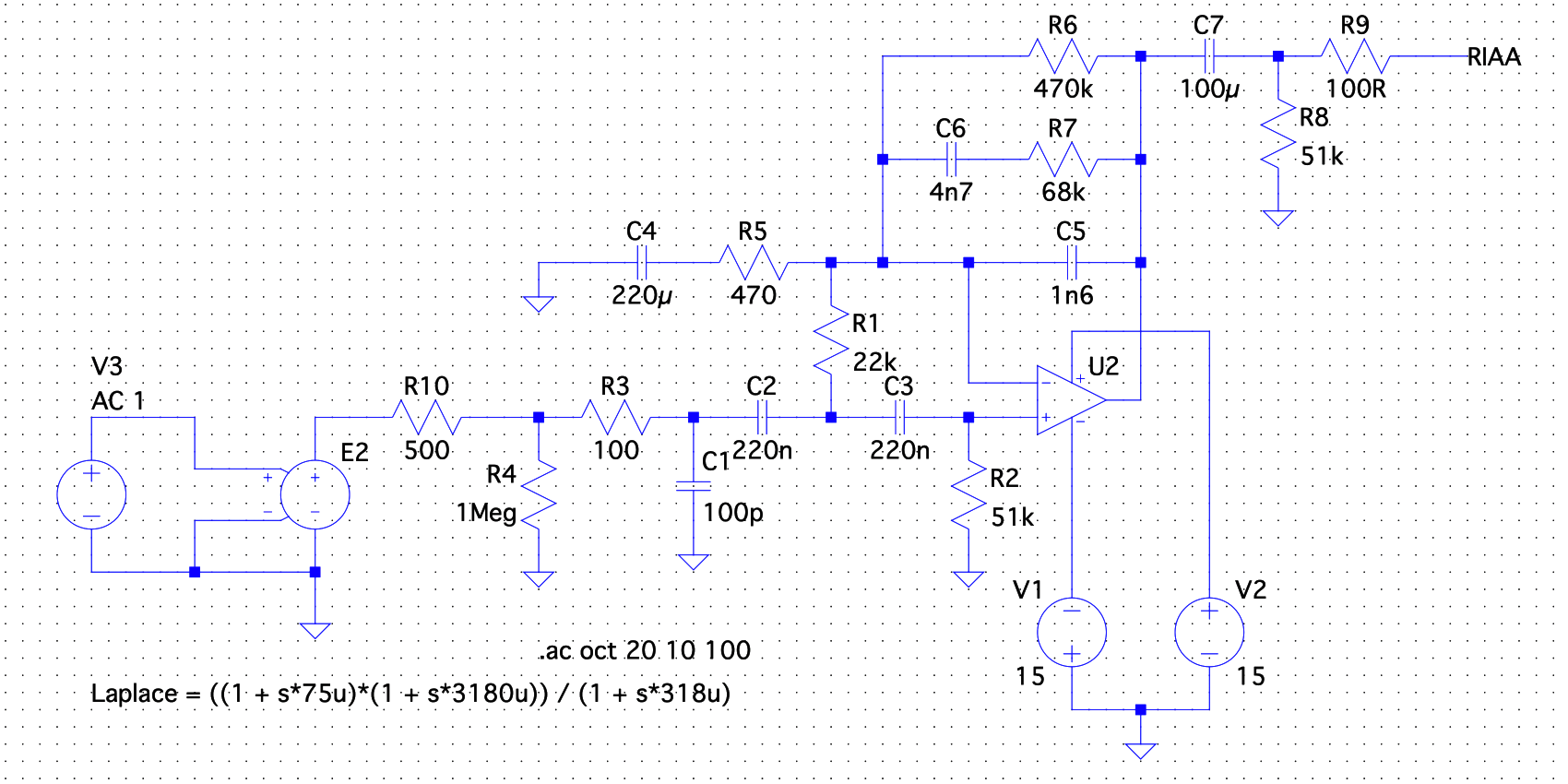
Spartan 5 spice simulation schematic

Simulated LTspice schematic

A very simple power supply circuit, comprised of just a few of diodes, resistors and a handful of capacitors became highly attractive for this entry-level commercial product. Unlike the more commonly seen regulated supply, the RC-option would consume no quiescent power of its own, not require any “drop-out” margin to be wasted as heat by the regulators, and represent a lower parts cost than the regulated version if ripple could be kept low enough with sensible capacitor and resistor values avoiding excessive voltage loss and sagging under normal load variations.


Spartan 5 prototype output noise with power supply ripple at 10mV

Output noise with 10mV of supply ripple, 470µF and 100Ω smoothing

Breadboarding the simulated circuit produced a decent THD figure throughout the RIAA gain range, as well as competent line-output driving ability. Most importantly, it revealed that while the circuit hummed like a hive of hostile hornets when left on an open surface, in a properly shielded enclosure line-frequency artefacts could not be observed on the FFT. Substituting a regulated 15V split-rail supply (with approximately 1mV of noise and mains ripple) for the unregulated version initially produced the first three mains harmonics, with the first audibly jumping above the noise floor of the captured waveform.


Output noise of the finalised Spartan 5 with 2.5mV of power supply ripple

Output noise with 2.5mV of supply ripple, 680µF and 220Ω smoothing

Increasing reservoir and smoothing capacitance to 680µF from 470µF, while raising the smoothing resistance to 220Ω brought the ripple on each rail down from 10mV to 2.5mV and rendered mains harmonics subjectively inaudible, leaving only a few small spikes peaking out below the overall FFT noise floor. Idle power consumption measured below 140mW, with 8.5V RMS output possible into a 5kΩ line load.


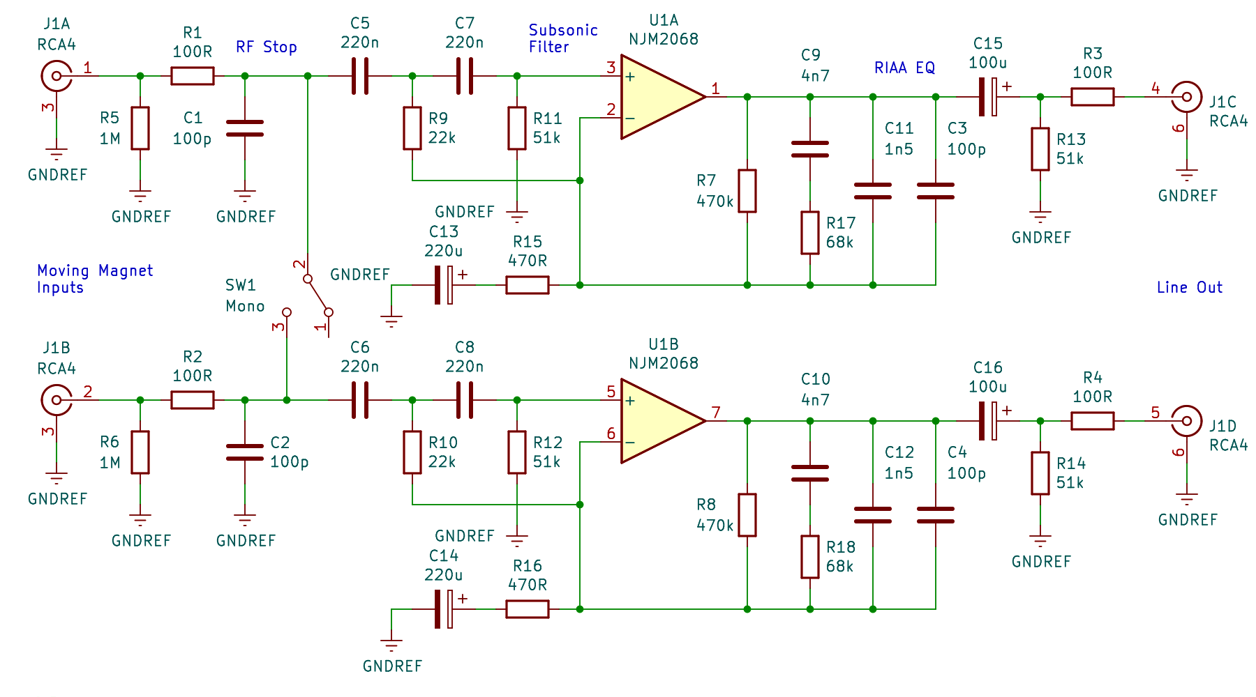
Signal-path schematic

Let’s get straight to the market-ready version! Starting at the input on J1A, our MM signal hits R1 and C1, at 100Ω and 100pF, intended to stop radio-frequency unpleasantness such as GSM, WiFi, dodgy LED lighting and general switching power supplies (with the EMC-suppression components “accidentally” left off the PCB) from being demodulated into audible interference by the semiconductor junctions on the amplifier inputs. It becomes active at about 16MHz, which may seem a little high considering an audio-frequency bandwidth, but audio cables aren’t particularly efficient at picking up RFI below 30MHz or so, and the unity-gain bandwidth of the NJM2068 extends all the way up to 27MHz. What's really intolerable is the stuff lurking above 100MHz, which freely couples onto your typical audio cable at surprisingly strong levels; cellphone network being the worst troublemaker by far.

In conjunction with the input capacitance of the op-amp, PCB trace capacitance to the ground planes, and the parasitic capacitance of the RCA connectors (all totalling about 20pF) C1 sets the input capacitance at 120pF. Variable loading is highly undesirable, as the inductance of the selecting switch contacts and extra PCB traces would become significant in the UHF band and counter the shunt-filtering effect of the load capacitance.


Spartan 5 phono stage audio path schematic diagram

Stereo signal-path schematic

As a further aside on the unhappy topic of cartridge loading, it is most unwise to reduce the value of C1, which increases vulnerability to interference by raising the cut-off point of the filter. There is a certain section of the market that is obsessed with cartridge loading to the point of contacting me with objections about excessive input capacitance in advance of any discussion about ordering. Invariably, the demand is that it be reduced to the commonly-seen 100pF, the complainant blissfully unaware that the quoted figures on other spec-sheets never account for the aforementioned factors such as trace and amplifier factors, quoting only the discrete load capacitor itself. Almost all the devices you can find rated for 100pF present 120pF or considerably more at the input.

After the RF stop network, the signal hits the mono switch. SW1 bridges the two channels together via the cartridge coil impedance. This is a perfectly appropriate way to do it, as long as the path to the switch (along with its associated parasitic capacitance and risk of capacitively coupled interference) is kept as short as possible: not more than a few centimetres on the PCB layout. It’s an inappropriate method for summing line outputs, as the drive amplifiers almost never have enough output current capacity to drive their own output impedances to 10% of maximum level, but for a ‘dumb’ passive transducer it’s an absolutely acceptable method for channel summing. The mono switch is an easy win for the feature set and an indispensable feature for any phono preamp playing back mono discs for the noise and distortion reduction it brings.


Subsonic filter

The subsonic filter takes the form of a second-order Sallen-Key high pass filter, set to 22Hz or so by capacitors C5 and C7. It attenuates by roughly 14dB (5 times) at 10Hz, where all the tone-arm and cartridge resonances are going to cause the most grief if allowed to rip through the rest of the system. Positive feedback, to flatten the filter out in the pass band, is injected from the op-amp’s inverting input (which follows the non-inverting input) through R9, producing a slightly underdamped Butterworth function that neatly cancels the slight droop in low-frequency response from the simple RIAA network. A higher filter Q also yields a quicker roll-off once the cut-off frequency is passed. Drawing the Q enhancement from the negative feedback network, where it might skew its frequency response by drawing current as frequency falls may seem a bit risky, but it works well enough in practice. No undesirable anomalies are seen in the final analysis and the slight undersizing of R9 from the ideal Butterworth value of half of R11 likely plays a significant role in mitigating these.


Spartan 5 second-order subsonic filter response plot

Second-order subsonic filter response

The input resistance seen by the cartridge is set to 48kΩ by R5 in parallel with R11. Above the subsonic filter’s cut-off frequency, R9 is bootstrapped, so assumes a very high impedance. As the frequency drops below the cut-off, the input impedance does increase, but at these very low frequencies the cartridge coil resistance represents almost the entirety of its output impedance and we need not worry ourselves with the effect of its inductance (less than 35Ω vs some 500Ω of coil resistance) on the frequency response. C5 and C7 helpfully DC decouple the cartridge from the 8mV offset generated across R11 by the amplifier’s input bias currents, with R5 providing a DC drain on the other side. Full DC input decoupling allows permits head-shell swapping without any thumps or bangs. Just 1.4mV of DC offset, chopped up and down by swapping cartridges in and out can produce a most unsettling 1V transient at the line output. This does not sound relaxing at all, and any sensible design should seek to totally eliminate this behaviour altogether.


Amplifier stage

Both the NJM2068 and NJM4580 seem to work quite nicely here, but the 2068 performs slightly better with lower overall noise and distortion: most likely a result of its lower input noise (measured at 3.3nV/√Hz vs the 4.5nV/√Hz of the 4580). Input noise characteristics are critical for this circuit, especially when it comes to the input current noise. We don’t simply have to contend with the rising impedance of a moving magnet cartridge at high frequencies, as the coil inductance passes 30kΩ at 10kHz, but also the rising impedance the subsonic filter presents to the input as frequency falls; exceeding 17kΩ as we pass below 40Hz. Fortunately, for the case of rising cartridge impedance, the RIAA curve is working in our favour and decreasing the gain as frequency increases above 1kHz. The same cannot be said for the subsonic filter, as the gain will be reaching its highest levels from about 50Hz on down, exacerbating the effect rather than mitigating it. There are still a couple of saving graces, though. Firstly, the bandwidth is not great; only 50Hz or so at most, reducing the scope for the noise accumulating with the square root of bandwidth. Secondly, the ear’s sensitivity rapidly diminishes below 100Hz, so any mildly pronounced low-frequency rumbling is unlikely to be audible.


Perceptual equal loudness contour

Perceptual loudness contour, showing insensitivity below 100Hz

The equal-loudness contour quantifies this perceptual effect. We can get away with a noise increase of at least 12dB going from 80Hz to 40Hz without any objectionable rumbling. Luckily, the 2068’s admirably low measured input current noise of just 0.3pA/√Hz ensures that the reality itself never gets this dire. Starting with a measurement bandwidth of 220Hz to 22kHz, using a real cartridge connected to the front end, we get a perfectly good SNR of 76dB against a 5mV reference level. If the measurement is taken from 100Hz, it contracts slightly to 75dB. If we start at 40Hz or 22Hz, it diminishes more substantially to 71dB or 67dB respectively. The last figure is particularly uninspiring, but it is important to be aware this doesn't correlate to our perception when we start listening. In fact, vinyl records themselves have a noise profile that tends to fall heavily on the spectrum below 200Hz, so there’s a synergy of the format masking it, at least.

An acceptable noise profile is confirmed by the industry-standard A-weighted SNR figure of 77dB, reaching all the way up to 84dB if we disconnect the cartridge and simply put shorting plugs on the RCA inputs. These figures reveal that most of the perceptual noise is up in the top end of the spectrum where it should be, as the cartridge impedance stops shunting the thermal noise of the loading resistance. In any case, I prefer to make the measurement from 220Hz, as it’s nearly impossible to exclude hum on the bench when connecting either the analyser or a cartridge: the gain is just so high that even the slightest ambient excitation can make a noise-focussed measurement useless.


RIAA network

The series-feedback RIAA equalisation network, constituted of R7, R17, C9, C11 and C3 at the top, with R15 and C15 in the tail forms the feedback path of the 2068. With the values shown, a gain of 40dB is realised at 1kHz, alongside a total deviation from the RIAA of less than 0.07dB from 50Hz to 22kHz (assuming perfect tolerance), as shown in the trace below. A common lament regarding the RIAA curve’s choice of time constants are that they don’t correlate with typical preferred component values in conventional networks, so low-parts-count networks typically exhibit a significant mismatch of 0.5dB or more from the curve before tolerances are even accounted for.


Combined RIAA and subsonic filter frequency response plot of the Spartan 5 phono stage

Combined RIAA and subsonic filter response

Having exhausted quite a few network topologies with statistical analysis of preferred values, I can say with a good degree of certainty that this is the best one going if the parts count is not to exceed five components per channel. It is particularly serendipitous in that both its loading of the op-amp’s output and impedance at the non-inverting input are in the sweet spot. At it’s lowest impedance in the audio band (20kHz), the op-amp doesn't see a load heavier than 5kΩ, helping it keep THD below 0.0015% throughout the audio band while simultaneously driving a 5kΩ line load. At the same time, the resistor values are low enough that the non-inverting input is never subjected to more than 2.8nV/√Hz of extra thermal noise, yielding a noise figure of 2.2dB or less when combined with the 3.3nV/√Hz of the 2068.


Spartan 5 phono stage frequency response error plot

Minimal deviation from an ideal response

C13 is non-critical and only performs AC coupling, so DC offsets aren’t amplified some 1000 times to the point they displace the output enough towards the positive rail that headroom is compromised. Accounting for a 2% tolerance in the rest of the network capacitors and 1% for the resistors, we can expect to get a competitive RIAA accuracy of at least 0.25dB from 50Hz to 22kHz. Tighten that tolerance to 1% for the capacitors and we get an excellent 0.15dB. I can attest that at least half of the production units, and all of the final builds where capacitors were selected to 1% and inserted into the PCBs as matched pairs had a measured accuracy of 0.1dB. The capacitors themselves were bog-standard polyester film ‘greencaps’ (472J and 152J), of the kind that can be purchased in bags of 1000 pieces for less than $10. These were then selected on a meter for 2% tolerance to the stated values (attained by at least 90% of the 4n7 types). I was also lucky enough that the bag of ‘1n5’s I picked up were actually off spec by 100pF and crowded around 1600pF, abrogating the need to fit C3 in parallel!

Polyester capacitors have a well-documented reputation for harmonic distortion that increases with signal level. Selecting a voltage rating of at least five times the operating level (in this case about 12V peak against a 100V rating) seems to completely eradicate it, or at least pushed it below my own threshold of measurement at 0.0003% THD. These parts have been around since the 1970s and the 100V versions are surprisingly good, considering that you can still pick up a bag of 1000 pieces for less than $10 in 2025. I'd always recommend high-potential testing a handful of each batch with 80V DC and a sensitive ammeter to be sure that the film quality is good enough to go out of the door.


Unity-gain series-feedback RIAA network vs additional correction pole frequency response plot

Uncompensated (riaa) and correction pole (cpole) high-frequency responses

No discussion of series-feedback RIAA networks would be complete without touching upon the inability of the gain range to drop below unity. The amplifier cannot track the RIAA curve below the point that it becomes a simple voltage follower. For the Spartan 5, with the gain set to 40dB at 1kHz, this introduces a shelving time constant (or “zero”) of 74nS, causing the response to flatten out above 215kHz, shown in the plot above by the red trace compared to the ideal in blue. While this is an order of magnitude above the upper frequency response limit of a typical moving magnet cartridge, it is still a first-order function that can cause at least some degree upward deviation; even with a tenfold distance from the turnover. We can remove it completely by adding a 215kHz first-order low-pass filter (say 1kΩ with 740pF) to the circuit’s output, to continue attenuating once the amplifier reaches unity gain, but is this “correction pole” really necessary?


Error response plot of series-feedback RIAA network and correction pole version

Minimal deviation at 20kHz makes a correction pole unnecessary

For a turnover of 215kHz, the deviation at 20kHz in the trace from 10kHz to 100kHz is shown to be less than 0.04dB. Better still, the chosen RIAA network values helpfully create a very slight decline in response from 2kHz onwards, holding the response well within a range of 0.06dB from 1-20kHz. If the circuit gain was to be lowered, then the unwanted zero would drop move down enough to seriously affect the response at the top of the audio band. Reducing the gain to the 36dB found on many entry-level products (low enough to maintain overload margin against the limitations of mass-produced 12V DC power adapters) would drag to unity gain point to 136kHz, causing a far less fixable deviation of 0.09dB at 20kHz.

Embarking on a brief tangent, if we take the audiophool approach of using a silly exotic op-amp, not intended for audio use, and combine that with a clueless PCB layout, we’ll probably end up with an amplifier that isn’t unity gain stable. If the fix of inserting extra resistor in the feedback loop to stop the gain falling below +10dB is used, the deviation from the 50kHz “zero” at 20kHz can exceed 0.2dB. This was the stoking mechanism of the “Neumann pole” marketing scam of the early 2000s that still lingers on today. Manufacturers observed the effect of their own inappropriate design choices and leveraged it to their advantage by latching onto the claim that Neumann lathes incorporated a 50kHz first-order low pass filter in the cutter amplifier that would be rectified on playback by the premature shelving of their own products.


Line output

The final section of the audio path is the line output network, made up of C15, R13, and R3. It has three jobs: to decouple the op-amp's DC offset from the line output, to drain away any DC present on the line itself, and to stabilise the op-amp when driving the line load. The first two functions prevent audible step transients when the line input is selected at the amplifier on the other side of the connection. Electrolytic capacitors produce non-linear distortion if the signal voltage across them surpasses 100mV, so the maximum line output level of 8.5V RMS at 20Hz necessitates a cut-off frequency for C15 of less than 0.24Hz when connected to a standard 10kΩ line load in parallel with DC drain resistor R13. As the NJM2068 is a PNP-input device, its positive input bias currents produce negative output offset voltages when the DC resistance to the inverting input (R7) exceeds that of the non-inverting one (R11). C15 therefore points its positive side into the line connection; a useful quirk for elderly line inputs on positively biased single-supply setups that might leak positive bias currents back down the line connection.


PCB with line-output networks

Line-output networks in the middle of the PCB

In addition to setting the line output impedance to a sensible 100Ω (less than 0.1dB insertion loss into a 10kΩ load), R3 holds back all hell from breaking loose by precluding the line capacitance from shifting the phase of the op-amp’s output enough to turn the negative feedback loop into a positive one in the 2-20MHz region; creating a radio frequency oscillator. If this happens, all performance goes out of the window and a hideous hissing and whistling sound ensues. While the op-amp will probably survive the ordeal, 5MHz at considerable output amplitude won’t do the equipment downstream any favours. If mated to a simple integrated amplifier, with the volume control potentiometer connecting directly to the power amplifier input stage, RF oscillation can be demodulated into a DC output voltage ample enough to cook loudspeaker drivers. Not nice!


Power supply

With the audio path out of the way, we turn to the power supply section. A nominal 9V AC is delivered through J3 from an external transformer, the voltage rated at 6VA with a few extra windings on the secondary to offset coil resistance losses. At lower load currents it is substantially higher; approximately 11V RMS or 32V peak-to-peak. It is half-wave rectified to positive and negative voltages by D1 and D2 respectively into reservoir capacitors C17 and C18. C21 absorbs any rectifier transients or RF detritus picked up on the low-voltage power cable. RC smoothing is applied by C19 through R19 for the positive rail and C20 through R20 for the negative one, reducing 100mV ripple voltage at reservoir capacitors to the 3mV required by the audio circuitry for quiet operation. The rail voltage does track the amplitude of the mains voltage, but this isn’t much of an issue as the split arrangement means the audio circuitry is referenced to 0V and doesn’t require biasing to some function of the power supply voltage.


Spartan 5 linear split power supply schematic diagram

Power supply schematic

The supply rails typically sit around 14-15V in normal operation, with R20 and R19 dropping just under 1V each, indicating a quiescent consumption of only 4mA. The Zener diode, D3, protects the op-amp (rated for 36V) from potential surges in mains voltage by shunting the rails to a maximum of 33V. R21 sets the current for the power indicator diode, D4, at 0.5mA, while C22 locally decouples op-amp’s supply rails at high-frequency (important for stability). High-quality magnetics in the power transformer limit its core and coil losses to a maximum of 210mW with zero output current, so the idle power consumption for the unit and its power supply sits comfortably under 400mW.


PCB layout

The PCB layout is fairly straightforward: all easy through-hole components fitting inside a PCB area of 100*60mm. A double-sided ground plane PCB in a fully-shielded enclosure is essential for stopping electrostatic interference effects from landing on the high-impedance front end. I would not wish to try it with vero-board. Just opening the top of the extruded enclosure is enough to make it hum quite horribly!


Spartan 5 phono stage PCB layout CAD rendering

PCB layout, layered view

The RF input filter is located nice and close to the RCA connectors, with the subsonic filter capacitors situated as far away from the power supply section as possible. Likewise, the power supply (and particularly its AC input traces) are as close to the right side of the enclosure as they can be. Loop area in the feedback paths and signal traces is kept to a minimum. All standard stuff for audio design.


Design files

Production of the Spartan 5 ended all the way back in January 2024, with no plans to continue bathing in the market's entry-level woes. Readers should feel free to build, modify or publish their own versions of them for use outside of the market, but must do so entirely at their own peril and without the expectation of assistance given the potentially frustrating combination of both high gain and impedance on the front end. For those endowed with a suitable level of analogue common sense and a good shielded enclosure, or purely for experimental and intellectual value, all the relevant files are available below:


If modification to surface-mount technology is the aim of the game, I recommend the OPA1642, 0805 100V C0G capacitors, 0204 thin-film MELF resistors, and the Panasonic FK series capacitors. Circuit gain surpasses 58db at 40Hz, so the NJM8068 and NJM4580C should be avoided for this application, as (unlike the 2068) the new wafer process causes distortion to soar once closed-loop gain exceeds 30dB. With a ±17V split, regulated power supply, the output can exceed 10V RMS, at a cost to complexity and power consumption.

I might end up publishing a surface-mount version. Until then, I wish you the best of luck!

Michael Fidler, December 2025